必赢626net入口首页
办公系统
下载中心
联系我们
English
必赢626net入口首页
学院简介
组织机构
学院领导
历任领导
办公指南
师资队伍
系所导航
有机及高分子化学系
无机化学系
分析科学系
冶金及应用物理化学系
应用化学系
化学工程系
制药工程系
党群工作
组织机构
政策文件
党建动态
工会之家
关工委
本科生教育
管理机构
规章制度
专业建设
教学平台
课程建设
教改创新
下载表格
研究生教育
信息发布
招生介绍
培养管理
学科专业
学术研究
德育园地
就业指导
下载表格
实验室建设与管理
实验室概况
制度与规范
日常检查
大仪平台
安全知识
下载表格
科学研究
科研动态
科研平台
学生工作
学工简介
新闻动态
通知公告
学生组织
团学工作
就业指导
奖勤助贷
心理健康教育
校友之家
校友名录
杰出校友
校友动态
友情捐赠
English
必赢626net入口首页
学院新闻
学院通知
学术报告
常用链接
下载中心
联系我们
学院新闻
学院通知
学术报告
常用链接
下载中心
联系我们
热点新闻
必赢626net入口首页刘超&颜军团队在纳米团簇催化领域取得重要进展
2024-10-08
近日,必赢626net入口首页必赢626net入口首页刘超&颜军团队与山东理工王立开副教授合作...
最新公告
关于2024年度研究生国家奖学金、校长奖学金通过初审人员创新性成果材料公示的通知
2024-10-14
关于2024年度研究生国家奖学金、校长奖学金通过初审人员创新性成...
当前位置:
必赢626net入口首页
>>
学院通知
>> 正文
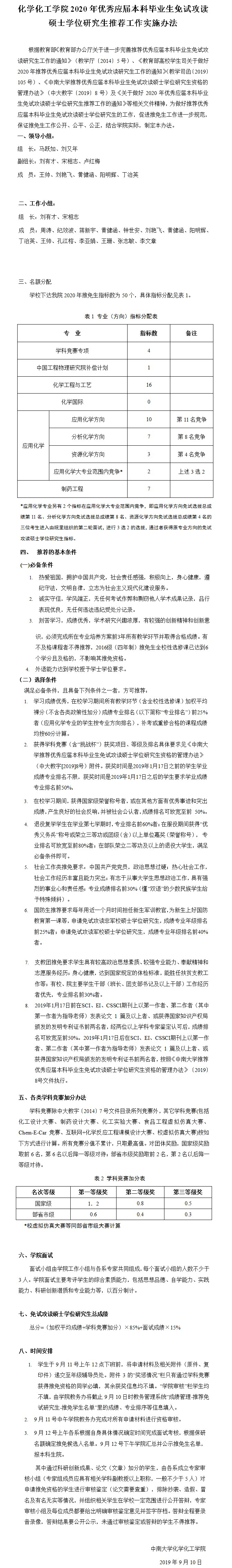
必赢626net入口首页2020年优秀应届本科毕业生免试攻读硕士学位研究生推荐工作实施办法
发布时间:2019-09-10 作者:刘娅兢 浏览次数:
上一篇:
本科课程教室调整通知
下一篇:
必赢626net入口首页关于评选2019年度中南大学教育基金会奖励金学生奖的通知